新三水网站-新三水淼才网-佛山相亲派

查看: 433|回复: 6

省举办建筑文化宣传周,你认为三水哪些建筑有资格参与呢

[复制链接]
发表于 2021-11-10 14:37 | 显示全部楼层 |阅读模式 | 来自广东
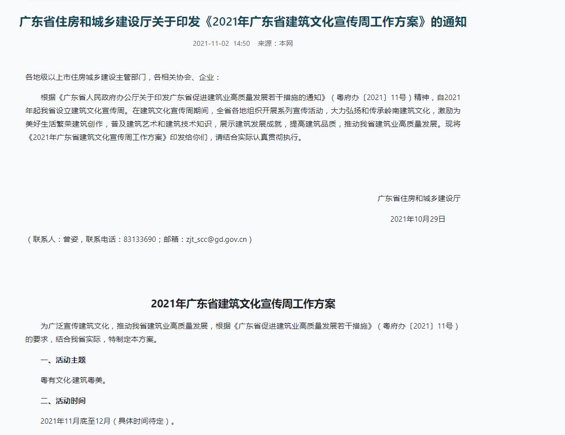
广东省住房和城乡建设厅于10月29日印发关于《2021年广东省建筑文化宣传周工作方案》的通知。

通知表示,在建筑文化宣传周期间,全省各地组织开展系列宣传活动,大力弘扬和传承岭南建筑文化,激励为美好生活繁荣建筑创作,普及建筑艺术和建筑技术知识,展示建筑发展成就,提高建筑品质,推动我省建筑业高质量发展。活动时间为2021年11月底至12月(具体时间待定)


你觉得三水哪些建筑应该参加?河口文塔、百年火车站、芦苞祖庙、纪元塔……或是其他?感觉活动不错哦~


微信图片_20211110142921.png



回复

使用道具 举报

0

鲜花

645

帖子

340

积分

中鱼

Rank: 2

发表于 2021-11-10 14:55 | 显示全部楼层 | 来自广东
你说的都挺好
回复 支持 反对

使用道具 举报

0

鲜花

142

帖子

126

积分

中鱼

Rank: 2

发表于 2021-11-10 14:58 | 显示全部楼层 | 来自广东
鬼楼?
回复

使用道具 举报

0

鲜花

425

帖子

253

积分

中鱼

Rank: 2

发表于 2021-11-11 15:23 | 显示全部楼层 | 来自广东
现在火车站不是挺红的吗
回复 支持 反对

使用道具 举报

0

鲜花

3219

帖子

645

积分

大鱼

Rank: 3Rank: 3

发表于 2021-11-23 11:14 | 显示全部楼层 | 来自广东
新城文化馆
回复 支持 反对

使用道具 举报

0

鲜花

492

帖子

288

积分

中鱼

Rank: 2

发表于 2021-11-23 11:20 | 显示全部楼层 | 来自广东
其实都麻麻地
回复 支持 反对

使用道具 举报

0

鲜花

273

帖子

761

积分

大鱼

Rank: 3Rank: 3

发表于 2021-11-26 17:08 手机网页版 | 显示全部楼层 | 来自广东
南山镇粮仓
回复 支持 反对

使用道具 举报

您需要登录后才可以回帖 登录 | 注册账号

本版积分规则