新三水网站-新三水淼才网-佛山相亲派

查看: 19387|回复: 29

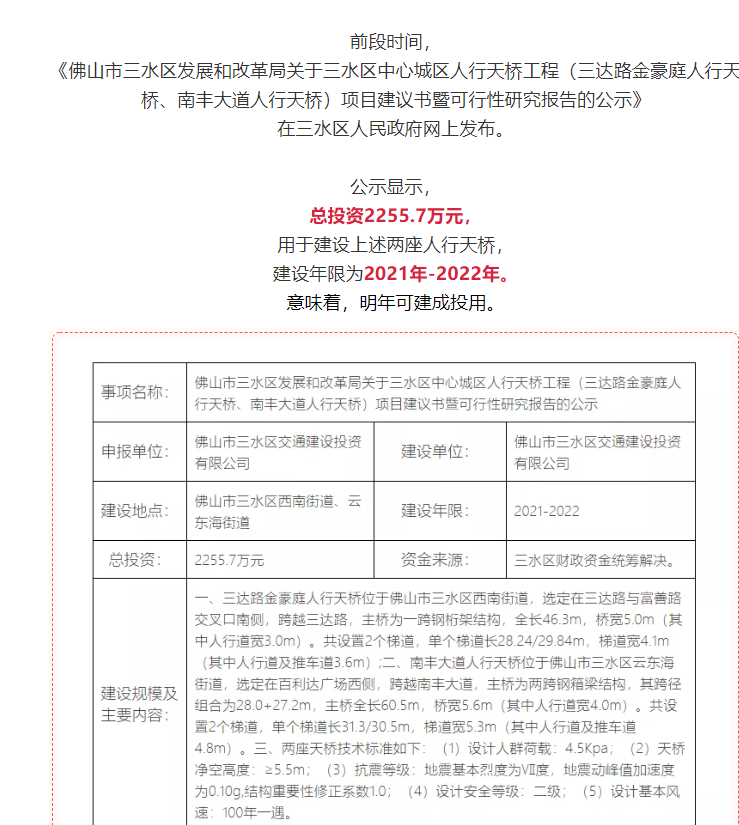
哇,两座天桥2千万!

[复制链接]

0

鲜花

3219

帖子

645

积分

大鱼

Rank: 3Rank: 3

发表于 2021-11-16 14:24 | 显示全部楼层 |阅读模式 | 来自广东
物价上涨!
微信截图_20211116142331.png
回复

使用道具 举报

0

鲜花

418

帖子

288

积分

中鱼

Rank: 2

发表于 2021-11-16 14:37 | 显示全部楼层 | 来自广东
三达路那个围起来都快一年了
回复 支持 反对

使用道具 举报

0

鲜花

42

帖子

331

积分

中鱼

Rank: 2

发表于 2021-11-16 15:08 手机网页版 | 显示全部楼层 | 来自广东
光亮心情 发表于 2021-11-16 14:37
三达路那个围起来都快一年了

三达路哪里?
回复 支持 反对

使用道具 举报

0

鲜花

654

帖子

423

积分

中鱼

Rank: 2

发表于 2021-11-16 16:30 | 显示全部楼层 | 来自广东
回复

使用道具 举报

0

鲜花

83

帖子

167

积分

中鱼

Rank: 2

发表于 2021-11-16 16:57 手机网页版 | 显示全部楼层 | 来自广东
十一小附近那个不是吗?

回复 支持 反对

使用道具 举报

0

鲜花

158

帖子

333

积分

中鱼

Rank: 2

发表于 2021-11-16 17:05 手机网页版 | 显示全部楼层 | 来自广东
多点民生工程好
回复 支持 反对

使用道具 举报

13

鲜花

2万

帖子

2万

积分

神鱼

Rank: 10Rank: 10Rank: 10

发表于 2021-11-16 18:14 手机网页版 | 显示全部楼层 | 来自广东

当然好,价格降下来可以做4个,6个人行天桥了!
回复 支持 反对

使用道具 举报

0

鲜花

1807

帖子

4166

积分

银鱼

Rank: 6Rank: 6

QQ
发表于 2021-11-16 19:26 手机网页版 | 显示全部楼层 | 来自广东
点赞点赞
回复

使用道具 举报

0

鲜花

241

帖子

2071

积分

铜鱼

Rank: 4

发表于 2021-11-16 21:41 手机网页版 | 显示全部楼层 | 来自广东
公开投标。
回复

使用道具 举报

0

鲜花

3019

帖子

4830

积分

银鱼

Rank: 6Rank: 6

发表于 2021-11-17 10:16 手机网页版 | 显示全部楼层 | 来自广东
你图纸都不用看就知道贵了,你是工程院院士还是预言家
回复 支持 反对

使用道具 举报

您需要登录后才可以回帖 登录 | 注册账号

本版积分规则