新三水网站-新三水淼才网-佛山相亲派

查看: 27076|回复: 31

今后出行更方便!三水明年将新建两座人行天桥!也许就在你家附近

[复制链接]

1

鲜花

1681

帖子

5934

积分

实习版主

Rank: 6Rank: 6

发表于 2021-11-17 15:14 | 显示全部楼层 |阅读模式 | 来自广东
                                                                                                   

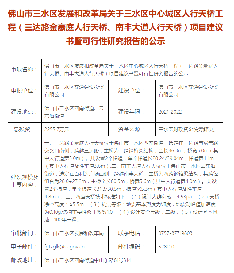
前段时间,三水区人民政府网发布《佛山市三水区发展和改革局关于三水区中心城区人行天桥工程(三达路金豪庭人行天桥、南丰大道人行天桥)项目建议书暨可行性研究报告的公示》。

公示显示,三达路金豪庭人行天桥、南丰大道人行天桥总投资为2255.7万元,建设年限为2021年-2022年这意味着,明年可建成投用。


b0dd35586adb6c11cdda26b7896e11bf.png
官网截图


410030dd3868df336ca6c232978ac26f.png


公告显示,两座人行天桥分为位于西南街道和云东海街道:
NO.1
壹三达路金豪庭人行天桥
三达路金豪庭人行天桥位于佛山市三水区西南街道,选定在三达路与富善路交叉口南侧,跨越三达路,主桥为一跨钢桁架结构,全长46.3m,桥宽5.0m(其中人行道宽3.0m)。共设置2个梯道,单个梯道长28.24/29.84m,梯道宽4.1m(其中人行道及推车道3.6m)。


5116c775decffd1c039620a0648584ff.jpg


b91f4bac5f5cfced0b01c28eff33938b.jpg

3fcb431aa8ee62ab644d6b445fb0ad33.jpg

cfb8825f24013027828b59021fd378e3.jpg
实景图

NO.2
贰南丰大道人行天桥
南丰大道人行天桥位于佛山市三水区云东海街道,选定在百利达广场西侧,跨越南丰大道,主桥为两跨钢箱梁结构,其跨径组合为28.0+27.2m,主桥全长60.5m,桥宽5.6m(其中人行道宽4.0m)。共设置2个梯道,单个梯道长31.3/30.5m,梯道宽5.3m(其中人行道及推车道4.8m)。


6a443386fcc73a7ef87f08037cb616c8.jpg

2f722b4c6e7255d4b60377c511b15452.jpg

2b03dc52361d8307dc5c844f02274ab3.jpg
实景图

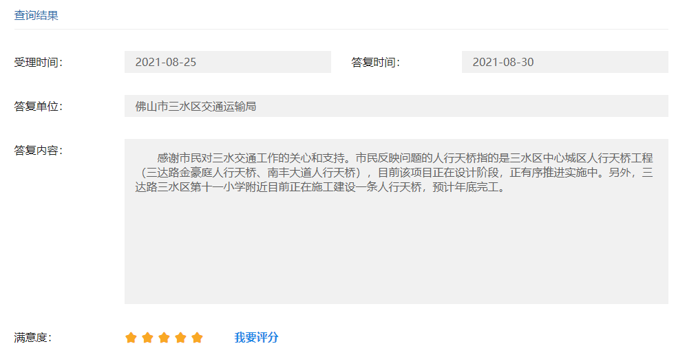
另外,针对网友提出位于三达路三水区十一小附近人行天桥的问题,三水区交通运输局在答复中提到该天桥预计年底完工。

a3530c5f504e86f3cc32208f27625be6.png
目前,从现场施工情况看出,该天桥建设进度正在加快。

fb7a23d0e0198bb6395e4c58f1a7dfe8.jpg

adf2cd868c8fedd4e4e3bcfd8c068fc6.jpg

0de98ff15faf1752f64bc467e110302c.jpg

cc7dbe8da29c0927c67832bed7e1c371.jpg
实景图


023513088322cd43f304ed0d0fca0503.png

实施中心城区交通微循环治理,一直是三水区重要的民生工程。目前三水区城区已有不少人行天桥,包括三水汽车站人行天桥、三水西南公园人行天桥、三水中学人行天桥、三水商业城人行天桥、三水北江小学人行天桥、三水西南市场人行天桥、三水广场人行天桥等。

8ad633bf6906e8cea0c52af44d5324a4.jpg
三水汽车站人行天桥


c450b2191ac114d20ae435d312ecd171.jpg
三水西南公园人行天桥


79e38b5a23e3128719171a61c6e5907b.jpg
三水中学人行天桥


1e0b54abd964ab18bacaf767cc1e4b3b.jpg
三水商业城人行天桥


83911879f0a316bc1126b6b48510dd50.jpg
三水北江小学人行天桥

另外还有三水碧云路鲁村农场戒毒所人行天桥、三水石湖洲黎北人行天桥、三水乐平乐南路人行天桥、三水乐平大道三江公路人行天桥等。
值得一提的是,位于乐平广府印象小镇的牌坊是一座融合岭南文化元素的人行天桥,更是乐平广府印象小镇的标志。

239507abac3eb2b5d4b57b911f1f94e1.jpg
三水乐平乐南路人行天桥


ea7cb244d9297d2c038607d9ab571961.jpg
广府印象小镇人行天桥


ad0aabf59d9e17cb6f83d01a2f5def60.png

写在最后

今年,政府工作报告提出:实施城市“畅通工程”,缓解中心城区交通拥堵,为市民提供便捷出行条件。现在三水发展的速度不断加快,特别是多条道路的建设与改造,不断提升了城市的通行能力,老百姓出门也更加方便快捷。我们共同期待三水城市建设越来越好吧!

回复

使用道具 举报

0

鲜花

640

帖子

914

积分

大鱼

Rank: 3Rank: 3

发表于 2021-11-17 17:54 手机网页版 | 显示全部楼层 | 来自云南
建下沉隧道通常率高,行人也安全!下雨挡雨,返风挡风,几好
回复 支持 1 反对 0

使用道具 举报

发表于 2021-11-17 17:04 手机网页版 | 显示全部楼层 | 来自广东
金豪庭作用不大,其实就是行路的人少,电动车的多,估计很多人前去广海路口过也不推车上去过
回复 支持 1 反对 0

使用道具 举报

0

鲜花

645

帖子

340

积分

中鱼

Rank: 2

发表于 2021-11-17 15:28 | 显示全部楼层 | 来自广东
金豪庭毫无迹象。。
回复 支持 反对

使用道具 举报

0

鲜花

417

帖子

1565

积分

铜鱼

Rank: 4

发表于 2021-11-17 16:20 手机网页版 | 显示全部楼层 | 来自广东
人口密度这么高,才建两座就铺天盖地的,往西走看看,321国道大沙段,已经建了多少座人行天桥,每次路过,都觉得三水落后太多了
回复 支持 反对

使用道具 举报

0

鲜花

214

帖子

153

积分

中鱼

Rank: 2

发表于 2021-11-17 16:54 | 显示全部楼层 | 来自广东
挺好~
回复

使用道具 举报

0

鲜花

357

帖子

361

积分

中鱼

Rank: 2

发表于 2021-11-17 17:07 | 显示全部楼层 | 来自广东
万达那个快动工阿
回复 支持 反对

使用道具 举报

0

鲜花

357

帖子

361

积分

中鱼

Rank: 2

发表于 2021-11-17 17:07 | 显示全部楼层 | 来自广东
有个市场每天都很多人横穿马路
回复 支持 反对

使用道具 举报

0

鲜花

266

帖子

1057

积分

铜鱼

Rank: 4

发表于 2021-11-17 17:30 手机网页版 | 显示全部楼层 | 来自广东
这个路口,终于有希望了!希望不再拖延
回复 支持 反对

使用道具 举报

0

鲜花

2371

帖子

4647

积分

银鱼

Rank: 6Rank: 6

发表于 2021-11-17 17:52 手机网页版 | 显示全部楼层 | 来自广东
居然千几万一条桥,真系厉害
回复 支持 反对

使用道具 举报

您需要登录后才可以回帖 登录 | 注册账号

本版积分规则