新三水网站-新三水淼才网-佛山相亲派

查看: 1441|回复: 9

与恒大、富力并称“三剑客”的老牌房企,如今宣布破产清算!

[复制链接]

0

鲜花

87

帖子

242

积分

中鱼

Rank: 2

发表于 2021-11-22 14:00 | 显示全部楼层 |阅读模式 | 来自广东


拥有26年历史,在广州最早取得房地产开发一级资质的房地产公司,曾与恒大、富力地产并称为广州民营房企“三剑客”的粤泰集团,终究也还是走上了申请破产清算的道路!

01
风光不再
粤系老牌房企粤泰走向破产

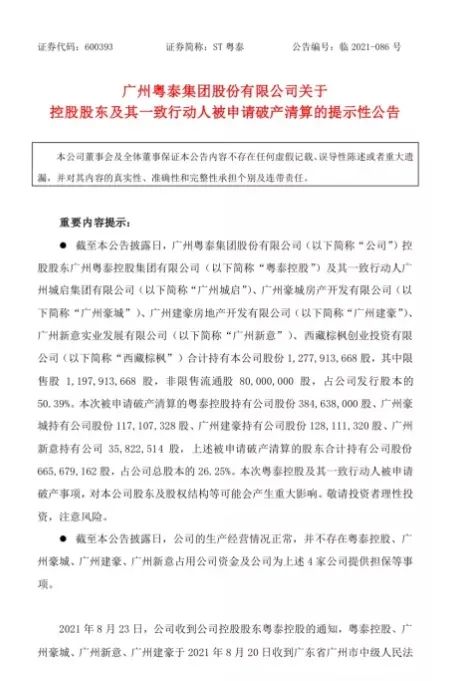
2021年11月4日,粤泰股份收到管理人送达的《广东省广州市中级人民法院决定书》((2021)粤01破236-1号、(2021)粤01破262-1号、(2021)粤01破263-1号、(2021)粤01破264-1号、(2021)粤01破265-1号),依据《中华人民共和国企业破产法》第六十条第一款之规定,广州市中级人民法院特指定中国长城资产管理股份有限公司广东省分公司担任以上五家被申请破产清算人之债权人会议主席。

本次被申请破产清算的公司共5家,分别为广州城启、粤泰控股、广州豪城、广州建豪及广州新意。

截至本公告披露日,被申请破产清算人合计持有粤泰股份股份11.79亿股,占粤泰股份总股本的46.49%。粤泰股份控股股东及其一致行动人被申请破产事项,对粤泰股份股东及股权结构等可能会产生重大影响。


ce21f66d33cf1f2d9fa3191c8a79adf2.jpg
这几家公司背后的男人,就是杨树坪。

按企查查数据显示,杨树坪为广州粤泰控股集团有限公司实际控制人,控制企业数量达146家。


c69b8feb090015a44d90dd3ad49778b9.jpg
几个月前,广州粤泰集团股份有限公司就在上海证券交易所的网站上,披露过“临2021-077号”《广州粤泰集团股份有限公司关于控股股东之一致行动人被申请破产清算的提示性公告》,“2021-085号”《广州粤泰集团股份有限公司关于控股股东之一致行动人被申请破产清算的进展公告》。

公告宣布了广州市中院,裁定受理了申请人控股股东——中国长城资产管理股份有限公司广东省分公司及一致行动人,对广州城启集团有限公司的破产清算申请等相关事宜。


874cd50df072fd8ecee7a69429bc8605.jpg
02
广州民营房企“三剑客”
市值曾超200亿

粤泰成立于1979年,于2001年上市,有广州“地产教父”之称。

粤泰集团的前身是广州城启集团有限公司,广州粤泰集团股份有限公司和广州城启集团有限公司的创办人和实际控制人,都是杨树坪先生。


256fb5fafc9d1f40ca4509638cfefe37.jpg
同恒大许家印一样,粤泰创始人杨树坪也是在广州满是大户型项目的趋势下,开发30-50平方米,总价10万元左右的小户型住宅。

在那个房价还没起飞的年代,工薪阶层想要购买大户型房子也是一件比较艰难的事情,杨树坪推出的小户型立马受到了普通购房者的追捧,很快就销售一空,为自己攒下了第一桶金。


92100f86dd8db95cd3cbfcae51909cfd.jpg
图丨城启创办人杨树坪

随后,杨树坪又带着“城启系”相继做了包括第一个提出“为买家入户广州”、第一个在小区建设并引入优秀学校、第一个收购国内房企股份公司在内的诸多创新尝试,均取得了成功。


537d8505709697abbfc91d7689947224.jpg
图丨粤泰第一个项目

2001年粤泰在上海证券交易所挂牌上市,市值超200亿!

在2002年时,粤泰就已经成为与保利、富力地产齐名的广州房企,旗下多个项目在本地具有良好的知名度。与此同时,粤泰也是广州最早取得房地产开发一级资质的房地产公司。

03
七亿天价罚单
粤泰集团走向没落

21世纪初,打造了广州多个热门楼盘的粤泰地产以及杨树坪一时风头无两,杨树坪也一度被人称作为“广州地产教父”。


8c129f5e35a849689423b420fbd32a68.jpg
然而就在2005年,广州整改规划问题,查到城启集团头上时。有关部门发现,该集团成立十年来,不仅超建20万平,还拖欠国家各项款项总额达30亿元,更让人吃惊的是,他们还伪造了行政公文印章30宗。

事件曝光后,城启集团的多个项目被查封,公司的地产开发业务陷入了瘫痪。同时也收到了到目前为止,广州针对企业开出的最大罚单——七亿!

当时有人初略统计了一下,这笔罚款已经超过了城启将近十年总净利润。随后集团旗下的荔港南湾、城启晴轩等多个项目被查封,杨树坪也因此一度被限制出境。

城启集团深受重创,从此被踢出房企第一梯队。

其实,这十多年间,粤泰也通过资产重组等手段有所起色,2017年结束的时候,粤泰当年的营收已经达到了56亿元,同比增长了487%,利润达到了16.12亿元。


474afe9f80a35a0533ffff6a922f21dd.jpg
然而随着政策的不断收紧,粤泰再次出现资金链断裂的危机。2020年年报数据显示,粤泰集团实现营业收入30.16亿元,同比减少34.21%;归属母公司净利润亏损达到9.13亿元,同比下降404.09%。

终于在2021年8月24日,被**中泰创盈企业管理有限公司,以不能清偿到期债务并且明显缺乏清偿能力为由,向广东省广州市中级人民法院申请破产清算。

一代老牌房企,最终还是走向了破产。

总结

曾经的广州民营房企“三剑客”,粤泰已经走向破产,而恒大与富力都在债务的深渊里苦苦挣扎,还不知道最终会走向哪种结局。

而房企破产在2021也已经不再成为什么稀奇的新闻,希望频繁的破产案例,能够让房企引起重视,不再盲目扩张、稳扎稳打;也希望那些陷入泥潭的房企能够战胜短暂的困难,重回曾经辉煌的赛道。


信息来源:网络综合,如涉侵权请联系删除
回复

使用道具 举报

0

鲜花

520

帖子

421

积分

中鱼

Rank: 2

发表于 2021-11-22 14:01 | 显示全部楼层 | 来自广东
生意难做
回复

使用道具 举报

0

鲜花

130

帖子

235

积分

中鱼

Rank: 2

发表于 2021-11-22 14:05 | 显示全部楼层 | 来自广东
另外两位大哥也自身难保
回复 支持 反对

使用道具 举报

0

鲜花

2882

帖子

6134

积分

金鱼

Rank: 8Rank: 8

发表于 2021-11-22 14:27 手机网页版 | 显示全部楼层 | 来自广东
宜家只是50步笑100步,大家都水深火热中
回复 支持 反对

使用道具 举报

0

鲜花

654

帖子

423

积分

中鱼

Rank: 2

发表于 2021-11-22 14:31 | 显示全部楼层 | 来自广东
老房企都熬不住,市场真的不好
回复 支持 反对

使用道具 举报

0

鲜花

556

帖子

356

积分

中鱼

Rank: 2

发表于 2021-11-22 14:36 | 显示全部楼层 | 来自广东
国企才是正道
回复 支持 反对

使用道具 举报

0

鲜花

50

帖子

86

积分

中鱼

Rank: 2

发表于 2021-11-22 14:49 | 显示全部楼层 | 来自广东
哦豁!
回复

使用道具 举报

0

鲜花

445

帖子

482

积分

中鱼

Rank: 2

发表于 2021-11-22 14:49 手机网页版 | 显示全部楼层 | 来自广东
市场萧条!无得搞
回复 支持 反对

使用道具 举报

0

鲜花

92

帖子

659

积分

大鱼

Rank: 3Rank: 3

发表于 2021-11-23 10:24 | 显示全部楼层 | 来自广东
大家都转型投新能源车去了
回复 支持 反对

使用道具 举报

0

鲜花

3967

帖子

5475

积分

金鱼

Rank: 8Rank: 8

发表于 2021-11-23 11:19 手机网页版 | 显示全部楼层 | 来自广东
之前不少人话恒大会破产,清醒下啦,如果真系资不抵债,早就破咗产啦
回复 支持 反对

使用道具 举报

您需要登录后才可以回帖 登录 | 注册账号

本版积分规则