新三水网站-新三水淼才网-佛山相亲派

查看: 1707|回复: 4

重磅 | 广佛环线西环段年内开工!三水城际公交专线开通!

[复制链接]

0

鲜花

87

帖子

242

积分

中鱼

Rank: 2

发表于 2021-11-24 10:02 | 显示全部楼层 |阅读模式 | 来自广东
                                                                                                   

日前,又有好消息传来
广佛环线西环段计划年内开工、
广佛、广清城际公交专线正式开通
走,小编带你看详情~


3350eb707987643b467d3c27a72407f1.gif
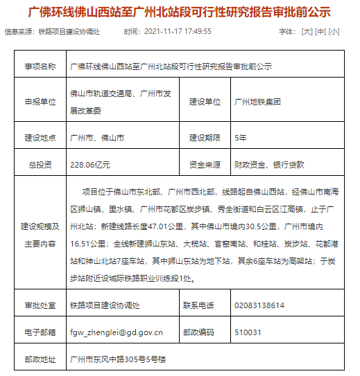
广佛环线西环段计划年内开工建设
近日,广东省发改委发布了
《广佛环线佛山西站至广州北站段
可行性研究报告审批前公示》
项目总投资228.06亿元,建设期限为5年
据了解,广佛环线西环段
(佛山西站至广州北站)
计划年内开工建设


0109ed57633811295286e018377cfa93.png

▲ 批前公示截图(来源:省发改委)


广佛环线佛山西站至广州北站段
位于佛山市东北部、广州市的西北部
是珠三角城际轨道交通网
重要组成部分


adabfb023d8e4e636514f99666961e07.jpg

据了解广佛环线城际铁路由四段线路组成分别为↓↓↓
    南环段:佛山西站至广州南站;

    东环段:广州南站至白云机场;

    北环段:白云机场北至广州北站;

    西环段:佛山西站至广州北站


abda248ac9096a8716b0a61eec22d034.jpg





广佛环线西环段

广佛环线佛山西站至广州北站段(西环)线路起自佛山西站,经佛山市南海区狮山镇、里水镇、广州市花都区炭步镇、秀全街道白云区江高镇止于广州北站,是珠三角城际轨道交通网重要组成部分。
广佛环线佛山西站至广州北站段(西环)项目线路长度47.011km,全线新建狮山东、大榄、官窑南、和桂、炭步、花都港和神山北7座车站。
广佛环线四段线路通车后街坊们便可一条环线玩转广州佛山高铁机场枢纽间
快速换乘

1368952802c2b8f93b00163dba51d382.gif

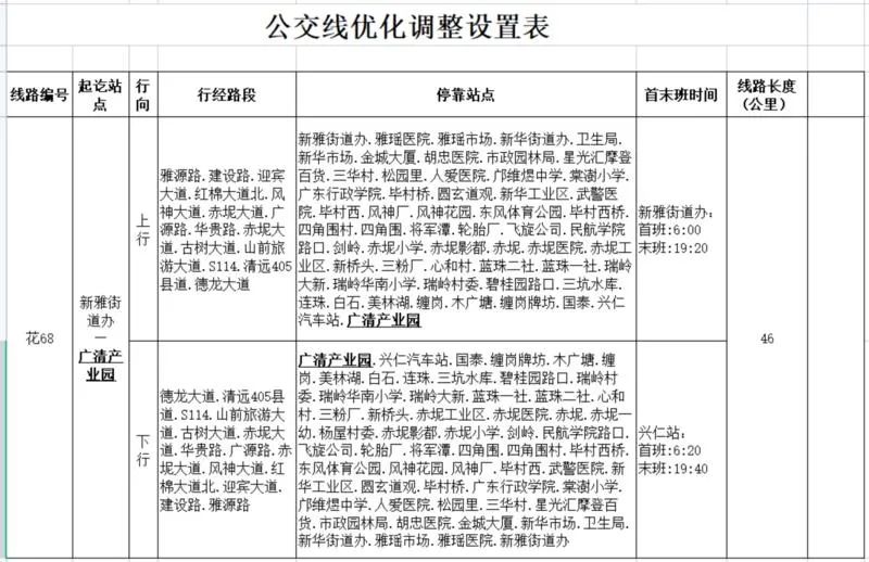
广佛、广清城际公交专线正式开行
为推动广佛同城化、广清一体化加强花都与三水、清城区等地的交流广州公交集团二汽花都恒通公司于2021年11月22日正式开行广佛城际公交专线、广清城际公交专线这两条公交专线在原有的线路上延伸站点市民来往广佛、广清更方便


01广佛城际公交专线(花81线)
广佛城际公交专线(花81线)往返广州北站至三水大塘中心广场全程途经59个站点,是在原花81线的基础上往佛山延伸13个站点。广佛城际公交专线延长了10公里,全程总票价还是维持原来的5元不变。


0badebf71d0e9be9899cefb1368e904f.jpg


02广清城际公交专线(花68线)
广清城际公交专线(花68线)往返新雅街道办至广清产业园全程途经58个站点,是在原花68线的基础上往清远延伸1个站点。


57679e7aaca6ecafc18f874ab3e714bc.jpg

此次两条城际公交线路在原有线路上延伸站点为在大塘工业园、广清产业园工作的市民提供了出行新方式市民通勤更加舒适、便捷
来源:省发改委、广州日报、羊城交通广播电台

               
回复

使用道具 举报

0

鲜花

591

帖子

394

积分

中鱼

Rank: 2

发表于 2021-11-24 14:16 | 显示全部楼层 | 来自广东
关三水咩事?
回复 支持 反对

使用道具 举报

1

鲜花

2182

帖子

4898

积分

银鱼

Rank: 6Rank: 6

发表于 2021-11-24 20:49 手机网页版 | 显示全部楼层 | 来自广东
绕开三水是对的
回复 支持 反对

使用道具 举报

0

鲜花

3219

帖子

645

积分

大鱼

Rank: 3Rank: 3

发表于 2021-11-25 08:55 | 显示全部楼层 | 来自广东
花都这么看得起大三水
回复 支持 反对

使用道具 举报

0

鲜花

220

帖子

2090

积分

铜鱼

Rank: 4

发表于 2021-11-25 15:12 手机网页版 | 显示全部楼层 | 来自广东
开局一张图!输出全靠想
回复 支持 反对

使用道具 举报

您需要登录后才可以回帖 登录 | 注册账号

本版积分规则