新三水网站-新三水淼才网-佛山相亲派

查看: 849|回复: 6

银行纷纷表态!高房贷业主终于要熬出头了?

[复制链接]

0

鲜花

978

回帖

476

积分

中鱼

Rank: 2

发表于 2023-9-7 10:14 手机网页版 | 显示全部楼层 |阅读模式 | 来自广东
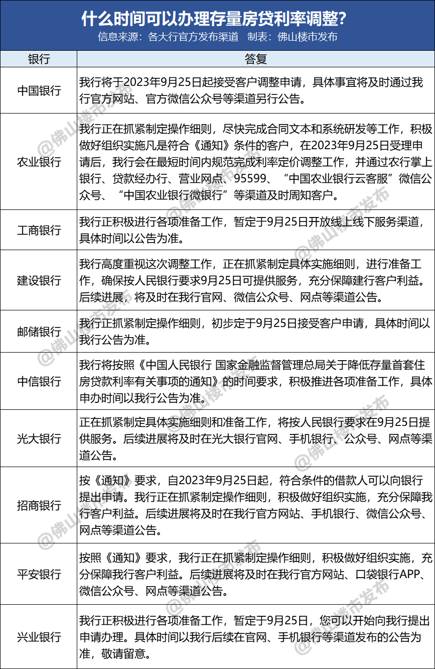
存量房利率下调!中国银行、农业银行、工商银行、建设银行……等10家银行细则出炉!
所有官宣跟进央行政策的银行,基本统一在9月25日起接受客户调整申请。其中,农业银行提到,受理后将在最短时间内完成利率定价调整工作。

高房贷业主终于熬出头了?

1.jpg





回复

使用道具 举报

0

鲜花

351

回帖

135

积分

中鱼

Rank: 2

发表于 2023-9-7 11:13 手机网页版 | 显示全部楼层 | 来自广东
银行竞争也很剧烈
回复 支持 反对

使用道具 举报

0

鲜花

368

回帖

158

积分

中鱼

Rank: 2

发表于 2023-9-7 11:21 手机网页版 | 显示全部楼层 | 来自广东
去年买的,4.1%的利率,还有没有必要去申请
回复 支持 反对

使用道具 举报

0

鲜花

368

回帖

158

积分

中鱼

Rank: 2

发表于 2023-9-7 11:25 手机网页版 | 显示全部楼层 | 来自广东
真好!
回复

使用道具 举报

0

鲜花

445

回帖

139

积分

中鱼

Rank: 2

发表于 2023-9-7 11:48 手机网页版 | 显示全部楼层 | 来自广东
一定要多读书,不然就会像我一样,政策都看不懂
回复 支持 反对

使用道具 举报

0

鲜花

197

回帖

113

积分

中鱼

Rank: 2

发表于 2023-9-7 12:47 手机网页版 | 显示全部楼层 | 来自广东
多家银行宣布统一调整利率
回复 支持 反对

使用道具 举报

0

鲜花

961

回帖

468

积分

中鱼

Rank: 2

发表于 2023-9-14 11:45 手机网页版 | 显示全部楼层 | 来自广东
好好好!
回复

使用道具 举报

您需要登录后才可以回帖 登录 | 注册账号

本版积分规则