新三水网站-新三水淼才网-佛山相亲派

楼主: 一只萤火虫

[三水杂谈] 元宵高明有烟花汇演,三水有吗?

[复制链接]

0

鲜花

117

帖子

918

积分

大鱼

Rank: 3Rank: 3

微信用户勋章

发表于 2023-2-2 10:09 手机网页版 | 显示全部楼层 | 来自广东
三水已经是佛山五区最落后的,冇办法了
回复 支持 反对

使用道具 举报

0

鲜花

878

帖子

2984

积分

铜鱼

Rank: 4

发表于 2023-2-2 10:52 手机网页版 | 显示全部楼层 | 来自广东
白坭话有
回复

使用道具 举报

0

鲜花

4

帖子

239

积分

中鱼

Rank: 2

发表于 2023-2-2 11:40 手机网页版 | 显示全部楼层 | 来自广东
身为西南人的我准备去顺德和朋友看
回复 支持 反对

使用道具 举报

0

鲜花

1938

帖子

6608

积分

金鱼

Rank: 8Rank: 8

发表于 2023-2-2 11:57 手机网页版 | 显示全部楼层 | 来自广东
身为西南人的我准备去顺德和朋友看,或者去行通济桥
回复 支持 反对

使用道具 举报

0

鲜花

23

帖子

1210

积分

铜鱼

Rank: 4

发表于 2023-2-2 12:10 手机网页版 | 显示全部楼层 | 来自广东
有啊  荷花世界 5分钟
回复 支持 反对

使用道具 举报

1

鲜花

3942

帖子

7603

积分

金鱼

Rank: 8Rank: 8

发表于 2023-2-2 15:06 手机网页版 | 显示全部楼层 | 来自广东
高明元旦夸年也有烟花看,但是在景区,景区的话荷花世界也有几百秒,
回复 支持 反对

使用道具 举报

0

鲜花

1104

帖子

1720

积分

铜鱼

Rank: 4

发表于 2023-2-2 15:29 | 显示全部楼层 | 来自广东
白坭,芦苞都有但系身为三水城中心噶西南居然无,笑死,附近南海顺德西樵都有
回复 支持 反对

使用道具 举报

0

鲜花

42

帖子

375

积分

中鱼

Rank: 2

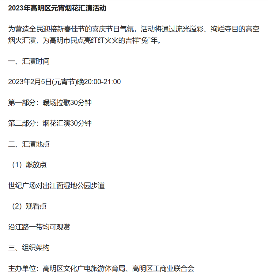
 楼主| 发表于 2023-2-2 16:11 手机网页版 | 显示全部楼层 | 来自广东
三水佬学下人高明啦!30十分钟烟花汇演,西南就得荷花世界果几分钟,仲要门票入去睇,晒气啦。部分镇街系有,但系水蛇春甘远睇条铁咩!不过人家镇街居民有得睇都系好事嚟噶!
20230202160835front2_0_230703_Fgo0soCmf--3bircB8EBkNrpBC56.png
回复 支持 反对

使用道具 举报

0

鲜花

518

帖子

4127

积分

银鱼

Rank: 6Rank: 6

发表于 2023-2-2 16:41 手机网页版 | 显示全部楼层 | 来自广东
年前全市高明第一个敢媒体官宣设有烟花燃放区域,领导有敢作敢为噶魄力以后发展肯定唔会差…
回复 支持 反对

使用道具 举报

0

鲜花

27

帖子

174

积分

中鱼

Rank: 2

发表于 2023-2-2 17:18 手机网页版 | 显示全部楼层 | 来自广东
白坭和荷花世界有,三水发布讲的
回复 支持 1 反对 0

使用道具 举报

您需要登录后才可以回帖 登录 | 注册账号

本版积分规则